噴涂工藝在化工、汽車、船舶、家具等行業廣泛應用,在噴漆過程中產生的廢氣對環境和人類健康帶來不利影響。
噴涂過程中排放的有機廢氣對周圍環境甚至人類健康帶來危害,噴漆廢氣主要以三苯(苯、甲苯、二甲苯)為主,有些還兼具酯類、醚類、酮類等組分。這些揮發性有機物輕則使人頭痛惡心,重則抽搐昏迷,傷害人體免疫系統。為有效解決這些問題,國家及部分省市已頒布一系列法律法規和大氣環境保護標準限制和治理廢氣產生的危害。
1噴涂廢氣的成分及危害
在噴漆涂裝過程中高壓空氣噴射的油漆絕大部分停留在工件上,其他未到達噴涂表面的噴霧微粒與溶解噴漆微粒的水珠懸浮在空氣中,以及噴涂過程中產生的揮發性有機化合物形成噴漆廢氣污染環境。由于不同油漆涂料所用溶劑不同,因而在噴涂過程中產生的廢氣組分也不同。以汽車噴涂為例檢測出15種VOCs,包括苯系物(甲苯、二甲苯等)、酯類(乙酸乙酯、乙酸丁酯等)、酮類(甲基異丁基酮)和醚類(乙二醇丁醚)等。北京、上海、廣東、江蘇等地針對涂裝行業VOCs排放制定了相應標準,見表1。

不同油漆以及采用不同工藝生產的涂料其VOCs成分及比例也大不相同。因此噴漆廢氣處理要根據產生的VOCs種類不同選擇適宜的凈化技術。
噴漆廢氣對人類危害不容忽視,散發在空氣中的漆霧經呼吸道吸入后會引發急慢性中毒,損害人體的神經和造血系統。吸入高濃度的苯、甲苯、乙酸乙酯等廢氣短時間內會抑制人的記憶力、注意力和感覺運動速度,長時間接觸會對肝臟造成毒性反應,甚至對中樞神經造成破壞。表2為全國職業衛生標準委員會提出的《工作場所有害因素職業接觸限值》(GBZ2—2002),規定了三苯等有機化合物容許接觸濃度。

油漆污染對工人的免疫功能和造血功能都有一定影響。在實際作業過程中,工人接觸的是多種化學有害物質的混合物,這些污染物的獨立、協同、拮抗、加和的聯合毒性作用是難以想象。因此,含有多種成分揮發性有機化合物的噴漆廢氣凈化處理就顯得尤為重要。
2噴涂廢氣預處理技術——濕式凈化法
噴涂廢氣不僅含有揮發性有機物,還包含噴涂過程中懸浮在空氣中的漆霧,漆霧會影響后續有機廢氣處理,所以噴漆廢氣凈化前需要去除其中的漆霧,以便下一步對其中揮發性有機物凈化治理。
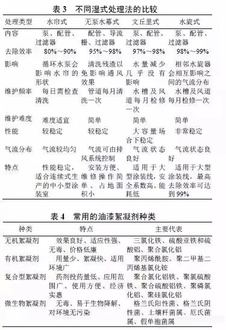
濕式凈化法是依據相似相溶原理,通過溶劑吸收(或者化學吸收)噴漆廢氣中的漆霧,常用的濕式凈化法有水簾式、無泵水幕式、文丘里式、水旋式等處理凈化法。
1水簾式凈化法
水簾式凈化法是經過水泵循環噴淋產生流動的簾狀水層,水幕捕集飛散的漆霧,工藝流程如圖1所示。一般大型水簾式噴漆室將水簾斜坡放置在室底,通過專用循環水泵調節水簾形狀,當噴漆氣流通過水簾時,漆霧被附著留下。工業上常見的水簾式噴漆室設備主要由噴漆室室體、漆霧凈化器、水氣分離器、水過濾器、水循環管、照明裝置、風機、水泵及電器控制系統等部分組成。水簾式凈化法可有效降低噴漆廢氣中漆霧的排放量,操作方便,結構簡單。但水幕凈化產生含有漆霧的廢水,需廢水處理防止二次污染;對于大型水簾噴漆室,大面積水簾會增大室內空氣濕度,影響工人工作環境和涂層質量。

2無泵水幕式凈化法
無泵水幕式凈化法是利用空氣誘導提水形成水幕,當噴漆廢氣與水幕碰撞后,水幕截留霧狀微粒及其攜帶油漆的水珠;然后廢氣穿過水簾進入氣水攪拌通道,在通道中與水混合;進入集氣箱后由于氣速降低發生氣液分離,凈化后的氣體排放到大氣中,被分離的水在集氣箱中匯集流向溢水槽,再通過泛水板形成水幕,循環重復凈化噴漆廢氣,工藝流程如圖2所示。相對于水簾式凈化法,無泵式凈化法去除了水泵設備,優化了凈化流程,節約成本和占地面積,同時克服了漆霧黏附管道內壁導致水泵阻塞的現象。

3文丘里水幕式凈化法
完整的文丘里水幕式噴漆凈化室由室體、送風系統、排風系統、供氣系統、供水系統、水密封系統、供電系統等組成。處理流程主要是運用文丘里效應的氣相負壓,氣流在文丘里喉口部位急劇加速,通過風口的均勻水流被充分霧化,利用霧化的水汽捕集廢氣中漆霧;最后在離心分離器中將含有油漆的水渣從氣流中分離以達到凈化效果,工藝流程見圖3。文丘里水幕式凈化可有效提高漆霧的捕集效率,同時能夠減少設備能耗,但是對于懸浮在噴漆室中漆霧處理效果并不好,漆霧容易黏附在噴漆室的壁板上。

4水旋式凈化法
水旋式處理系統一般由室體、照明系統、送風系統、抽風系統、供水系統、水槽以及防火系統構成。基本原理是將噴漆廢氣經過水幕預清洗后通往水旋器,利用旋壓器內的高速氣流的沖擊力將水卷起,從而達到捕集漆霧目的,工藝流程如圖4所示。
該凈化裝置存在問題是各相鄰水旋器氣流之間相互干擾,氣流利用率低,使得水旋器霧化效果層次不齊;噴房底部漆泥不容易清除,維修清理困難。

噴涂廢氣不僅含有揮發性有機物,還包含噴涂過程中懸浮在空氣中的漆霧,漆霧會影響后續有機廢氣處理,所以噴漆廢氣凈化前需要去除其中的漆霧,以便下一步對其中揮發性有機物凈化治理。

3噴涂廢氣預處理技術——干式凈化法
干式凈化法是將噴漆廢氣進入過濾器,利用濾層阻留噴漆廢氣中的漆霧和顆粒物,常用玻璃纖維棉、爐渣等作為濾料。理論上過濾法可以去除大部分漆霧,并對其中的揮發性有機物進行少量吸附。該方法無二次污染,不產生廢水;缺點是過濾不夠徹底,對設備污染嚴重,易堵塞。從表5可以看出,相對于濕式凈化法,干式凈化法在性能上不夠穩定,但由于美國等已將濕式凈化排放的含涂料廢水視為危險廢棄物,企業開始放棄濕式凈化法,轉而使用沒有廢水排出的干式凈化法。

4有機廢氣的凈化處理
經去除漆霧處理后的噴涂廢氣主要含有揮發性有機物,其處理技術包括傳統凈化技術、新型凈化技術和復合型凈化技術。傳統凈化技術包括吸附法、吸收法、燃燒法和冷凝法等目前應用較廣泛,同時新型凈化技術膜分離法、光催化法、生物法和等離子體凈化法等近年來也得到快速發展和應用;近年來一些研究者將這些凈化技術各自優點結合起來,創新出復合型凈化處理技術,不斷實踐和探索最優組合的處理效果和凈化技術。
1傳統凈化處理技術

2新型凈化處理技術

3噴涂廢氣凈化工藝選擇

選擇合適工藝治理噴漆廢氣污染很有必要,干式凈化漆霧過濾效率較低,應用范圍較窄;濕式凈化前期設備投資較高,但性能穩定、凈化效率高、運行成本較低,國內大部分企業選用該方法。
大中型汽車、船舶、家具等企業噴漆廢氣治理可根據各自特點,選擇不同的復合式凈化技術。對于汽車噴漆廢氣處理可采用“轉輪吸附+催化燃燒”工藝或“活性炭吸附+脫附+催化燃燒法”工藝,該工藝技術上趨于成熟,能夠最大程度上提高凈化效率;對于船舶等噴漆量較大、廢氣濃度高的企業可采用“吸附-脫附-溶劑回收”復合凈化技術,在保證90%以上凈化率的同時,將脫附回收的溶劑二次利用,提高經濟效益。
隨著科技不斷進步和實驗研究的不斷深入,噴漆廢氣治理由單一凈化工藝向多種工藝結合的方向發展,在發揮不同工藝優勢的同時,也規避單一工藝的不足,最大程度提高噴漆氣的處理效率。但復合型處理工藝需要解決投資運行費用高、穩定性不足、操作難度高等問題,要廣泛應用于涂裝、化工、汽車、船舶等行業噴漆尾氣治理還需進一步完善提高。如何以最小的經濟成本和人力投資凈化噴漆廢氣達到國家排放標準,減少對環境污染同時帶來經濟效益還需要相關領域研究人員和企業不斷探索和實踐。
廣東建樹環保科技有限公司是一家專業從事工業廢水處理、工業廢氣處理和環境修復的環保設備研發與銷售服務的企業。為工業企業和市政工程等項目提供工業廢水處理、工業廢氣處理、有機廢氣VOCs處理的一體化解決方案,從“工程設計”、“工程承包”、“設備采購”、“安裝調試”、“耗材銷售”、“運營管理”、“環評辦理”等環節提供專業的差異化服務,聯系電話:135 5665 1700。